『なかった ーー真実の歴史学』第6号 へ
敵祭ーー松本清張さんへの書簡 第6回 へ
対談 上岡龍太郎が見た古代史 (『新・古代学』第1集) へ
冨谷至「錯誤と漢籍」を読む へ
西谷正『魏志倭人伝の考古学』をめぐって へ
『吉野ヶ里の秘密 ーー解明された倭人伝の世界』 へ
書評 安本美典『「邪馬台国畿内説」徹底批判』を読む 古田武彦
一
久しぶりの快著である。強く賛意を表したい。「『邪馬台国」』畿内説も一つの仮説であるし、『邪馬台国九州説』も、また一つの仮説である。どちらの仮説が正しいかを決定するためには、私たちは、まず、チコ・プラーエにならって、できるだけ『精密な観測」データを集めるところから出発しなければならない」(一四頁)と言われる。その通りだ。「確実に邪馬台国時代のものといえる奈良県の遺跡は、あまりにも乏しい。奈良県は、大和朝廷の成立ののち、数百年にわたって王城の地であった。のちの時代の遺跡・遺物は、豊富である。大学の師や先輩のことばを、そのままうけつぎ、『はじめに大和説ありき』で物を見ることによって大和説は成立している。のちの時代の遺跡・遺物を古い時代に位置づけ、年代をくりあげ、マスコミでの大宣伝をくりかえすことによって邪馬台国論争に決着がつくと思いこんでいる。しかし、事実は、頑固である。まちがいだらけのマスコミ報道。畿内説は、旧石器捏造と同じ種類の共同幻想である。事実を見ていない。このやり方は、いつかは破綻がくる」(三〜四頁)。
「共同幻想」という言葉の使用法は、あの吉本隆明の国家論の用法とはちがっている。おそらく「共同のまちがった幻想」の意味であろう。その意義に立てば、右の趣旨はほぼ正確である。関西に住むわたしにとって、おそらく東京近辺の安本氏以上に、日々の新聞・テレビ等での「大和説、重視」の番組に触れること、過重である。共感する。
さらに第2章考古学者・白石太一郎氏の「事実」無視の解釈論の趣旨も、全く同感である。この白石説は「大和説の“系”」の立場に立つ。倭人伝の中の「南を東に変える」やり方を、さらに一段と大きく“拡大”したものだ。いわば、内藤湖南の「大和説」の具体化なのである。「改定」に次ぐに「改定」を以てし、いわゆる「狗奴国=濃尾平野説」へと向われたのである。倭人伝を正確に読む、立場のわたしにとっては、いわば「論外」の説だ。
次いで、第3章 考古学者・樋口隆康氏の説を撃破するの趣意も、大筋において同感である。樋口さんは京都大学在任時代から厚くお世話になった。考古学上の問題が生ずると、直ちに馳せつけ、質問した。いつも丁重にお答えくださったのである。近年でも、「中国へ行き、各博物館の地下まで入れていただき、くまなく所蔵の銅鏡を検査してきたが、結局、三角縁神獣鏡はなかった」旨、報告しておられたのは貴重である。わたしなども、何回となく中国へ行き、そのたびに「銅鏡」を熟視して廻った時期がつづいたけれども、立場上とても「地下倉庫」までは見せてもらえなかった。これに対し、日本の考古学者の代表者格の樋口さんの場合、「是非とも、三角縁神獣鏡を発見したい」という立場の方だから、「結局、なかった」という報告は、千金の重みをもつ。お人柄である。しかし、その「大和説」そのものに対しては、安本氏の趣旨に同意する。以上、わたしが従来、くりかえし強調し続けてきた立場に対し、安本氏は独自の「筆法」で同調されたのである。
二
しかしながら、安本氏の明言された次の一文に対しては、「?」を生じた。「私は邪馬台国が筑後川の全流域にまたがっていたと考える。戸数は『魏志倭人伝』に七万戸と書かれているが、これは、相当な戸数で、小さい地域には入りきれない。都は福岡県南部の甘木市(現、朝倉市)辺りにあり、佐賀県のほとんど全地域が邪馬台国の範囲に入っていたと思う」(六頁)。二〇〇五年十月九日(日)、佐賀県立美術館ホールで行なわれた「新・吉野ヶ里シンポジウム=邪馬台国への道 ・〜九州説に理あり!」(佐賀新聞社と国営吉野ケ里歴史公園事務所主催)における安本氏の基調講演の内容要旨だという。
右の甘木中心説、そして筑後川全流域説は、安本氏の歴年の主張であり、大異はない。しかし、問題は次の一点だ。「この本で安本氏があげている出土事実。その表や数値ははたして氏の主張を裏づけているか」。この問いである。たとえば、安本氏は「絹」について布目順郎氏の『絹の東伝』を引用した。すなわち、「布目順郎氏は、『絹の東伝』(小学館、一九八八年刊)のなかで、『絹を出した遺跡の分布から邪馬台国の所在を探る』という見出しのもとに、くわしく、つぎのようにのべる」として、以下のように長文引用されたのである。
「『魏志』「倭人伝」には、わが国で養蚕が行なわれ、[糸兼](けん)や緜(めん 綿 まわた)を産出していることを記し、さらに、正始四年(二四三年)に、倭の女王卑弥呼が魏帝斉王(せいおう)に倭錦・絳青(こうせい)の[糸兼]けん・緜衣(めんい 綿入れ)・帛(はく 帛は絹織物の総称としても用いられるが、ここでは白いうすぎぬを指している)などを献上したことや、卑弥呼の死後、壹与(いちよ)の代になってから、魏帝に異文雑錦二〇匹その他を貢(たてま)ったことを記している。壹与貢上の年は記されていないが、二五〇年前後のこととみられる。[糸兼けん]は、糸編に兼。JIS第3水準ユニコード7E11
邪馬台国の時代は、考古学での弥生時代後期に相当する。そこで、この時代とその前後の時代を通じての絹製品出土地を列記すると、次のようになる。
弥生前期
福岡市早良区有田遺跡(前期末)
弥生中期
福岡市西区吉武(よしたけ)高木遺跡(中期初頭)
福岡市博多区比恵(ひえ)遺跡(中期前半)
福岡県甘木(あまぎ)市栗山遺跡(中期前半および後半)
福岡県神崎郡神崎町朝日北遺跡(中期中葉)
福岡県飯塚市立岩遺跡(中期後半)
福岡市春日市門田(もんでん)遺跡(中期後半)
福岡市春日市須玖(すく)岡本遺跡(中期後半)
福岡市太宰府市吉ヶ浦遺跡(中期後半)
長崎県島原市三会村(みえむら)遺跡(中期後半)
福岡市西区樋渡(ひわたし)遺跡(中期後半)
弥生後期
福岡県甘木(あまぎ)市栗山遺跡(後期初頭)
福岡市西区宮の前遺跡(後期終末)
福岡市東区唐の原(とうのはる)遺跡(後期終末〜古墳前期)
古墳前期
富山市杉谷A遺跡(前期初頭)
福岡市博多区那珂八幡(なかはちまん)古墳(前期初頭)
京都府中郡峰山町カジヤ古墳(前期後半)
奈良県天理市柳本町大和天神山(やまとてんじんやま)古墳(前期後半)
石川県七尾市国分町国分尼塚(こくぶあまづか)一号墳(前期後葉)
福岡県糸島郡二丈町一貴山銚子塚(いっきさんちょうしづか)古墳(前期末)
京都府福知山(ふくちやま)市広峯一五号墳(前期末)
島根県安来(やすぎ)市矢田町椿谷古墳(前期)
島根県安来市小谷土礦墓(前期)
島根県安来市荒島町造山(つくりやま)三号墳(前期)
島根県飯石(いいし)郡三刀屋(みとや)町松本一号墳(前期)
奈良県桜井市外山(とび)桜井茶臼山(ちゃうすやま)古墳(前期)
福岡県太宰府市菖蒲ヶ浦古墳(前期)
京都府園部(そのべ)町園部垣内(かいち)古墳(前期)
熊本県宇土(うと)市松山町向野田(むこうのだ)古墳(前期末〜中期前半)
これらを通観すると、弥生後期の絹製品を出した遺跡もしくは古墳は、すべて北九州にある。したがって、弥生後期に比定される邪馬台国の所在地としては、絹を出した遺跡の現時点での分布からみるかぎり、北九州にあった公算が大きいといえるであろう。わが国へ伝来した絹文化は、はじめの数百年間、北九州の地で醸成された後、古墳時代前期には本州の近畿地方と日本海沿岸地方にも出現するが、それらは北九州地方から伝播したものと考えられる。(中略) ここで考えられるのは、邪馬台国の東遷のことである。私は、邪馬台国の東遷はあったと思っている(後略)」。
では、右の絹出土地で肝心の「甘木市」はその中心領域なのだろうか。さらには、いわゆる「筑後川全流域」が絹出土の中心圏となっているのだろうか。全く、否だ。全二十九例中、福岡県は十六例。確かに圧倒的多数だ。だが、そのほとんどすべては、わたしの言う「糸島・博多湾岸」を中心として「筑前東域」と「筑前中域」の出土地なのである。安本氏の“中心地域”とされる甘木市は「弥生中期」に一例、「弥生後期」に一例、計二例。それも、場所はその二例とも同一。甘木市栗山遺跡のみだ。極めて“貧弱”としか言いようがない。「数値は客観的である」、「事実は頑固である」と、氏の力説されるところとは、ハッキリと矛盾している。この点、分布域を「筑後川全域」に拡大してみても、変りはない。確かに、事実は頑固だ。
三
この点は、本書でくりかえし力説されている平原遺跡(前原市)の場合、一段と鮮明だ。氏は、前原市文化財調査報告書第70集『平原遺跡』(前原市教育委員会編、二〇〇〇年三月)の、柳田康雄氏の所述を引用される。「これらの(平原遺跡の)イ方*製鏡の製作年代は、中国に類似品があるとすれば技術的に後漢末以後しか考えられないことから、紀元二〇〇年前後の後漢の動乱期であり、中国製品入手困難な時期に符合する」。イ方*製鏡のイ方*は、人編に方。JIS第3水準ユニコード4EFF
そして次のようにのべられる。「なお、柳田康雄氏は、平原遺跡の出土銅鏡四〇面のうち、三十八面は、イ方*製鏡であるとする。平原遺跡出土の鏡が、西暦二〇〇年ごろに製作されたものとすれば、埋納されたのは、それ以後となる。すなわち、大略邪馬台国時代に、埋納されたものであることになる」(二一四頁)。時期が、いわゆる「邪馬台国」の時代である上、これだけの超大型鏡や大型鏡の大量出土は、もちろん他に例がない。したがって、安本氏が「大和説を撃つ」ために、くりかえし引用し、再三論証に使われるのも無理がない。およそこの一大出土、原田大六氏の苦心の絶品を“抜き”にして、日本の古代史は語れないのである。
では、“地理に弱い”若い読者の中には、次のように感ずる人も有ろう。「この平原遺跡は、この著者の言う『甘木市』またはその隣接地なのだろう」、「少なくとも、いわゆる『筑後川全流域」の中には入っているのだろう」と。しかし、残念ながら、二つとも「否」。甘木に非ず。前原市は、旧糸島郡だ。わたしの言う「博多湾岸、周辺領域」もしくは「糸島・博多湾岸」なのだ。これをわたしはくりかえしのべてきた。しかも、安本氏はわたしのその主張を「百もご承知」の方だ。この一点をめぐって、氏と直接論争した経験をもつからである。そのさい、氏は言われた。「考古学的出土は、一発逆転することがありえます」と。その時点で「甘木市」や「筑後川全流域」には、高祖山連峰周辺の「三種の神器」をもつ「五つの弥生遺跡」(吉武高木、三雲、須玖岡本、井原、平原)に比肩しうる出土事実の存在しないことに対する「筈」もしくは「期待」だった。しかし、その後、「甘木市」や「筑後川全流域」に、右の五遺跡を上まわる、否、対等と称しうる遺跡の出土はあったか。 ーーない。逆に、今は安本氏が「大和説」の論者に対して「一発逆転主義」の非を諄々と説いておられる。
四
この点、氏が「北九州出土説にもとづく時代区分」としてあげられるところも、同じだ。「私は出土鏡にもとづくばあい、北九州に、つぎのような年代区分ができると考えている。
(1)
『長宜子孫銘内行花文鏡』がもっとも盛行する時代
(2) 『小型イ方*製鏡第II型』がもっとも盛行する時代
(3)
『位至三公鏡』『蝙蝠型鈕座内行花文鏡』など、いわゆる『魏晋鏡』がもっとも盛行する時代
(4) 『画文帯神獣鏡』が登場する時代
(5)
『三角縁神獣鏡』が登場する時代」(二五〇頁)
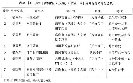
右の「類・長宜子孫銘内行花文鏡(中略)」(「位至三公」銘内行花文鏡を含む)について、表28を見ると、福岡県七例中、すべて「筑前中域」及び「筑前東域」であり、「甘木市」も「筑後川流域」も、「0ゼロ」なのだ。これで、自説の証拠、「頑固な事実」の証明となるのだろうか。信じられない。

表28「類・長宜子孫銘内行花文鏡」(「位至三公」銘内行花文鏡を含む)
| 番号 |
出土県名 |
遺跡名 |
所在地 |
面径 |
時代 |
|
1
|
福岡県 |
平原遣跡 |
前原市有田小字平原 |
「大宜子孫」 |
弥生時代後期 |
|
2
|
福岡県 |
向田遺跡 I |
飯塚市(穂波)大字高田字向田 |
「長宜孫子」 |
弥生時代後期〜古墳時代初頭 |
|
3
|
福岡県 |
原田遺跡 |
嘉麻市(嘉穂)大字馬見学原田 |
「君宜高官」 |
弥生時代後期後半〜終末 |
|
4
|
福岡県 |
宮原遺跡 |
田川郡香春町宮原 |
「長生宜子」 |
弥生時代 |
|
5
|
福岡県 |
野多目前田遺跡 |
福岡市南区野田目 |
判読不能 |
古墳時代〜古代 |
|
6
|
福岡県 |
御陵古墳群 |
大野城市大字中863,771〜1・5・6 |
「?宜子?」 |
4世紀中頃〜5世紀前半 |
|
7
|
福岡県 |
徳重高田遺跡16号墳墳丘下 |
宗像市大字徳重字高田 |
「君???」 |
6世紀後半 |
出所=『「邪馬台国畿内説」徹底批判』263頁。
五
氏の立論の出色の個所、それは「『魏晋鏡』の年代」問題だ。「つぎに、『位至三公鏡』『蝙蝠鈕座内行花文鏡』などの、いわゆる『魏晋鏡』の行なわれた西暦年代を考えてみよう。いわゆる『魏晋鏡」は、北九州を中心に分布する。北九州において、いわゆる『魏晋鏡』の行なわれた時代を、私は西暦二八○年〜三五〇年ごろと考える」(三一〇頁)。ところが、その表35「いわゆる『魏晋鏡』の鉛同位体比」を見ると、次のようだ。六例中、筑後川流域は小郡市の二例。しかもその一例は「鏡片」にすぎない。これに対して、他の四例は依然として「筑前中域」や「筑前東域」だ。到底、「甘木中心」や「筑後川流域」中心といえるような、質と量ではない。全三三九頁中の三一二頁に至っても、依然「頑固な事実」は安本氏の言われるような「甘木」と「筑後川全流域」中心説を支持しない。事実が、当初の「安本命題」を、終始裏切りつづけているのである。

表35いわゆる「魏晋鏡」の鉛同位体比
|
No.
|
資料名 |
出土地 |
207Pb
/206Pb
|
208Pb
/206Pb
|
|
1
|
盤竜鏡 |
福岡県福岡市東区天神森古墳 |
0.8618
|
2.1262
|
|
2
|
キ*鳳鏡 |
福岡県春日市須玖岡本D地点 |
0.8415
|
2.1105
|
|
3
|
双頭竜文鏡(舶) |
福岡県北九州市若松区岩屋○3B
(弥生時代後期末)
|
0.8538
|
2.0963
|
|
4
|
双頭竜文鏡(舶) |
福岡県北九州市若松区岩屋A
(弥生時代後期末)
|
0.8538
|
2.1108
|
|
5
|
方格規矩鳥文鏡片 |
福岡県小郡市三国保育所遺跡1号住居趾 |
0.8664
|
2.1430
|
|
6
|
方格規矩鳥文鏡
(位至三公) |
福岡県小郡市津古生掛古墳 |
0.8636
|
2.1357
|
出所=『「邪馬台国畿内説」徹底批判』312頁。
お断り:当会のホームページでは丸数字は表示できません。○3と表示。比も/表示。
六
興味深い図がある。「地図5 末盧国から邪馬台国まで」(藤井滋氏による)(六八頁)藤井滋氏が『東アジアの古代文化』(一九八三年春号)でのべられた。「帯方郡から狗邪韓国までの七千余里、狗邪韓国から末盧国までの三千余里を合計すると、一万余里となる。したがって、末盧国から邪馬台国までは、一万二千余里から一万余里を引いて二千里ほどとなる。したがって、末盧国から邪馬台国までは約千五百里から二千五百里の範囲にあることになる。邪馬台国は、末盧国から一大国(「壱岐」までの距離千余里)よりは遠く、狗邪韓国(三千余里)よりは近い所にあることになる。これを図示すれば、地図5のようになる。地図5は、帯方郡から邪馬台国までの一万二千余里のもっとも単純、明快な解答である。
それゆえ、地図5の範囲外の、邪馬台国を比定する論者は、その正当な理由を、明示する必要があると思う」(六八頁)。 このように引用された安本氏には、みずから立論の最重点出土物として力説される「平原遺跡」、そして「三種の神器の五遺跡」も、金印関連の博多湾岸も、倭国の最重要軍事拠点の「一大率」も、一切この地図5の該当部(斜線部)に含まれていない。この「頑固な事実」について“説明”する義務が読者に対して存在するのではなかろうか。
安本氏はその強調される「混一疆理歴代国都之図」(八九頁)。批判のテーマについても、すでにわたしの本(『「邪馬台里」はなかった』)で詳述していた。その研究史上の事実を無視された。そして藤井滋氏がわたしの解読(「対海国」と「一大国」半周読法)を「無視」されたのに同調しておられるようである。科学とは、そんなものなのであろうか。先行研究をくりかえし「無視」する。そのような所業が“大っぴら”に許される。 ーーそれが「科学」のルールなのであろうか。信じられない。もちろん、西欧の科学史の中でも、「先行研究」の無視された、不幸なケースは聞いている。しかし、安本氏のように、百も御承知の、わたしの本、たとえば『ここに古代王朝ありき ーー邪馬一国の考古学』(朝日新聞社、一九七九年)の存在を公然と「無視」してはばからぬこと、その手法をも「科学」と呼ぶこと、わたしには不可能である。

七
今回の力作に対して、当方からの批判のみでは失礼。よって、わたし自身の学問的立場を明確に、簡約にのべさせていただこう。第一は「里程」問題である。三世紀当時、「里程」を用いていたのは魏側であり、倭人側は用いていない。したがって、魏使(帯方郡使)が至ったのは、「不弥国」(博多湾岸)までだ。その「南」に当る「邪馬壹国」で俾弥呼(女王)に魏使は会っている。すなわち「不弥国」は「邪馬壹国」に接しているのだ。
第二は「侏儒国」問題である。「女王国の東、海を渡る千余里」とあり、「その南にあり」とし、その国を「女王を去る四千里」とする。魏使はこの「侏儒国」に直接至っているのである。これは魏側の関心の対象が「女王国」にとどまらず、その「東南」の「船行一年」の地の存在にこそ「最終関心」が存在したことをしめしている。しかし、私以外の論者は、「大和説」「九州説」のいかんを問わず、この「侏儒国」問題に立ち入らない。立ち入れば、その地は太平洋海中深く“没する”ほかないからである。安本氏も、同断だ。氏も言われるごとく「みんなで渡れば、こわくない」では、およそ学問でもなく、科学でもない。幸いに近来、南米のエクアドルの地に「倭人系列の痕跡」が少なからず存在し、広く分布していることが検出できたのである。
第三は「邪馬壹国」問題である。三国志の魏志倭人伝は「戸七万の都」の全体を「邪馬壹国」と記し、後漢書の倭伝はこれを「背景」として、その中の「大倭王の拠するところ」を「邪馬臺国」とした。従来の論者はこの「明白な文脈上の差異」を無視してきた。安本氏も同断である。
第四は「狗奴国」問題である。後漢書の萢曄は、後漢代の史料によって、「女王国より東、海を度(わた)ること千余里、拘(狗)奴国に至る。」と記した。漢代の「里程」すなわち「長里」(「短里」の約六倍)である。近畿の銅鐸圏の中枢部(大阪府北辺及び京都府)をさす。この問題への視野は、いまだ安本氏にはない。
第五は「邪馬台国、東遷」問題である。和辻哲郎の「二大文明圏の存在」説は、大局において今も生きている。この点、安本氏とわたしは同意見だ。だが、「東遷論」となると、全く別だ。わたしとは全く異なっている。その理由をあげよう。(その一)
そのような「倭国内の一大事件」があったとしたら、中国側(宋書)や韓国側(三国史記)が、一切これにふれないはずはない。「東遷」とは「東への遷都」の意である。倭国内の一部の勢力(いわゆる「神武東侵」)とは、倭国史上のスケールが全くちがうのだ。「倭の五王」の前夜、中国(南朝側)はもとより、「六国(あるいは、七国)諸軍事」の対象とされていた韓国側(百済や新羅や高句麗など)が、この「敵都の一大遷都」に対して無関心のまま、記述せぬことなど、考えられないのである。
(その二)
もっとも「確実」な第一史料ともいうべき金石文「高句麗好太王碑」においても、最大のライバルは「倭」であるのに、その首都に関する一大変動」に無関心であることなど、ありえない。
(その三)
「三〜四世紀の間の『邪馬台国』東遷論」を考古学上否定するのは、次の諸問題である。
(I)
銚子塚古墳(一貴山、前原市)の黄金鏡。明らかにこれは「中心王者の鏡」である(同じく埋納された「左文字鏡」は、三角縁神獣鏡の「鋳型、模造鏡か」。)
(II)
金銅竜文透彫冠(宮地嶽神社)や金銅竜頭竿頭金具(沖ノ島)は、いずれも「東遷後」の九州には似合わない(本誌、「敵祭」等参照)。
(III)四〜七世紀(白村江の戦)の間の「神籠石山城」は、「大和」を取り巻かず、「筑紫(太宰府と筑後川流域)」を取りまいている。すなわち、これも「三〜四世紀の東遷」を否定している。
(IV)太宰府の「筑紫都督府」や「紫宸殿」「大(内)裏」の遺構地名は、同じく「三〜四世紀の東遷」を否定している。
著名な「近畿の巨大古墳(いわゆる天皇陵)」の存在も、実はこの地の権力者が朝鮮半島内部の激戦の「当事者」でないことの証明である。相手の高句麗や新羅、また共伴者の百済では、このような「巨大古墳」はない。「巨大古墳の存在」は、半島における長期戦闘状況とは「共在」しえぬ現象である。以上が、わたしの理解だ。もちろん、最近の「大化改新」批判、「評と郡と九州年号の終結との一致」問題も、この「三〜四世紀の邪馬台国、東遷」とは完全に矛盾している。これは、和辻哲郎の研究段階では“夢想”だもしえぬところ。けれども現在の研究段階では決して「無視」しえぬ重要ポイントだ。安本氏の「古田説無視」の筆法は、今後「高いつけ」をはらわねばならぬようである。
八
安本氏には、貴重な先達がいた。森浩一氏だ。「考古学者の森浩一氏は、その著『古代史の窓』(新潮文庫、一九九八年刊)のなかでのべている。『ヤマタイ国奈良説をとなえる人が知らぬ顔をしている問題がある。(中略) 布目氏(布目順郎、京都工芸繊維大学名誉教授)の名著に『絹の東伝』(小学館)がある。目次をみると、『絹を出した遺跡の分布から邪馬台国の所在等を探る』の項目がある。簡単に言えば、弥生時代にかぎると、絹の出土しているのは福岡、佐賀、長崎の三県に集中し、前方後円墳の時代、つまり四世紀とそれ以降になると奈良や京都にも出土しはじめる事実を東伝と表現された。布目氏の結論はいうまでもなかろう。倭人伝の絹の記事に対応できるのは北部九州であり、ヤマタイ国もそのなかに求めるべきだということである。この事実は論破しにくいので、ついに知らぬ顔になるのだろう」(二三〜二四頁)。
次いで森浩一氏は、次のように言われる。「まず、邪馬台国が九州にあったという前提でみてみましょう。邪馬台国九州説では現在筑紫(つくし)平野の東のほうを考える人が多いのです。九州説をとれば、ということです。九州説をとる人は、邪馬台国は八女(やめ)市や瀬高(せたか)町であるとか甘木(あまぎ)市など、福岡県でも南のほう、筑後川の流域にあったのではないかという説が最近強まっているようです。そこはアカホや火山灰のあまりおよんでいない地域であるということはおわかりですね」(八二頁)。
ここで問題の狗奴国については、「熊本県の南半分のあたり」、「九州のなかで考えれば熊本県、とくに人吉(ひとよし)盆地を中心としたところで、免田式土器という名前がいみじくもあらわしているように、その中心は江戸時代以後の人吉ではなくて、免田とその周辺だろうと思います」。次に「邪馬台国、奈良県」説の立場では「和歌山県の熊野地方」とし、もう一つ「狗奴(拘奴)国は東海地方、名古屋のあたり」とする説があるが、「なるほどと思うような根拠はみいだせません」としている。
結局、九州説の立場では「八女市、瀬高町、甘木市」など「福岡県でも南のほう、筑後川の流域」を“押して”おられるのだ。安本氏と同断である。では、問おう。森氏の所持しておられる『絹の東伝』では、右の地帯が「絹の分布の中心」となっているのか。そんなことはありえない。やはり「筑前中域」を中心として、次いで「筑前東域」が圧倒的だ。右に“押され”た地帯に「絹」など、ごく一部しかないこと、すでにしめした通りだ。考古学者は「出土事実」に立って立論すべきだ。森氏は一体、何を根拠として右のような「揚言」に奔られたのだろうか。あるいは「今はなくても、やがては出る」といった「考古預言者への道」を辿られるのか。これに対し、「ついに知らぬ顔」をすることなど、やはり学者の面目において許されぬところではないか。かつては、樋口さんと同じく、疑問あるごとに馳せつけて、いつも御指導いただいていた森さんであるだけに、残念である。
九
同じく、奥野正男氏も「同憂の士」である。「吉野ヶ里遺跡で弥生中期にさかのぼ大型墳丘墓が明らかになった現在、私が邪馬台国の領域と比定した筑後川北岸一帯に、弥生後期後半から終末期にかけた、前期の卑弥呼の墓の条件を備えた墓が存在する可能性はいっそう強まったといえよう」(『邪馬台国は古代大和を征服した』(JICC出版局、一九九〇年)。吉野ヶ里からは見事な「絹の出土」の相次いだこと、周知の通りだけれど、それはやはり「筑前中域」の弥生全期を通じての連続出土状況をくつがえすものではなかった。「三種の神器」ならぬ「二種の神器」にとどまったということともに、やはり「副中心」ではあっても、「第一、中心域」の性格はしめしていないのである。それでも、やはり奥野氏は「筑後川流域、北岸一帯」にそのような「超弩級出土遺跡」の出現を求める「予言者」としての自己を望まれるのであろうか。率直な判断と言辞を重んじてこられた奥野氏だけに残念である。
このようにしてみると、安本氏にとって、「予言の仲間」は多い。いずれも錚々(そうそう)たる考古学者だ。だが、事実は頑固である。布目氏のしめす「絹の分布」は残念ながら、三氏の「想像」を裏づけてはいない。ここでもやはり「みんなで渡れば、こわくない」。このような安易な筆法を、安本氏はみずから宣言された通り、まず「自家の党」に禁じてほしい。これが科学と学問を志す者に許さるべき唯一の道である。
十
わたしはすでに『ここに古代王朝ありき ーー 邪馬一国の考古学』をはじめとして、文献(三国志・旧唐書等)と考古学的出土物及び遺跡との比較と検証を行なった。倭人伝についても、くりかえしそれを発表してきた(『古代は輝いていたI
』等)。これらの事実を「事実」として認め、その上で「古田の場合、文献理解と考古学的出土状況と一致している」ことを認められるか、それとも「一致していない」と反論されるか、いずれにせよ、学問上フェアな立言を期待したい。それが安本氏の言われる「科学の大道」と信ずるからである。わたしの方法は次のようだ。
「従来の『編年や時代推定』など、現代から見れば、不合理なものが多い。それも、たとえば杉原荘介氏の編年の試案(『日本青銅器の研究』昭和四十七年)のさい、編年上重要な『吉武高木』『須玖岡本』『平原』さらに『吉野ヶ里』などの各遺跡とも、未発掘であった。それらが明らかとなった今、改めて『再編年』が必要だ。それも“小手先”の手直しではなく、抜本的な再編年が必要である。すなわち、倭人伝の内容に対応する『筑前中域』の出土物を以て、倭人伝の中心領域とする立場からの新編年である」と。すでに川端俊一郎氏(北海学園大学)も同様の提案をされた。安本氏も、いさぎよくこの立場に立って問題を再構築されるべきであろう。
十一
わたしにとって、安本氏は旧知の研究者である。かつて氏からのお求めがあり、大阪市内と京都市内のビジネスホテル及び駅前旅館でお会いした。そのさい、氏から提案があった。「二人共同して井上光貞氏を批判しよう」と。若手が「世に出る」ため、行なわれている方法だとのことであった。わたしは丁重にお断りした。孤を尊び、衆(タッグ)を好まぬ、わたしの性癖からである。やがて氏は「井上光貞、絶賛」の一文を発表された。「井上氏の前では、釈迦の掌で遊ぶ孫悟空の思いがする」とのこと。代って、わたしへの攻撃文を次々と発表された。わたしはその戦略的転換の速さに驚嘆した。したがって、氏がわたしを以て、『東日流(内・外)三郡誌』にちなむ「偽書説」の賛同者、もしくは造作者を以て擬する檄文を次々と発表されたのを見ても、驚くことはなかった。氏の新戦略の一つと解したからである。むしろ、それとの応答によって研究時間の削がれることをのみ怖れた。けれども、ようやく「寛政原本」の出現に遭遇した。望むこと久しかりし喜びである。願う。氏は再び戦略的転換を行ない、その標榜される科学精神とその真のマナーによって立ち向われんことを。それのみが、後世に安本氏の輝かしい余光を残すみちである。それをわたしは深く信ずるものである。
『なかった ーー真実の歴史学』第6号 へ
対談 上岡龍太郎が見た古代史 (『新・古代学』第1集) へ
闘論 海の古代史 へ
『吉野ヶ里の秘密
ーー解明された倭人伝の世界』 へ
ホームページ へ
新古代学の扉 インターネット事務局 E-mailはここから。
Created & Maintaince
by“ Yukio Yokota“ |
|